潤泰左岸生活
文章快速導覽
2023/02/17 (有些更正部份標注紅色字體)
在整個二重疏洪兩側重劃區(二重及三重重劃區)裡,
最備受矚目的莫過於潤泰在這區裡的三個案子.
這三個案子,不論是在大都會公園的左側或右側,
全都位於仁義哥說的『中央商業與核心住宅區』裡,
按照推出的順序分別是潤泰左岸生活,潤泰峰左岸,及潤泰三重捷6案,
而這篇要跟大家介紹的在三重五谷王段屬於二重重劃區內的新案:『潤泰左岸生活』.



對於二重及三重重劃區所有建案介紹有興趣的朋友,可以參考仁義哥放在仁義哥官網,
建案介紹頁面裡的文章,或者直接點擊下方網址.因為建案會隨時間陸續推出,也會有建商陸續申請建照,
所以仁義哥也會在這篇文章上,持續性的更新.有時更新不會發佈通知,所以,
也會建議較關注此區發展的朋友,可以把這網址設成我的最愛,方便不定時地或偶爾點閱,來查看是否又有新的訊息.
接下來,還是讓仁義哥透過2個LP,來跟您介紹一下潤泰左岸生活的細節:
[地點 (Location)]
仁義哥在先前介紹鄉林恆美時,
就有特別提到透過辰光橋來串連大都會公園左岸(二重重劃區)及大都會公園右岸(三重重劃區)的二端商業區塊,
形成重劃區裡最重要的商業軸線,而橋的2側起點都是潤泰的案子.
因此,潤泰在此處的重要戰略就是把案子放在商業軸線上.
也因為在商業區,所以潤泰三重捷六站會是與捷運聯開案,樓下會進駐CityLink;至於左岸這邊的潤泰峰左岸,
其A/B/C三棟的一樓和二樓,也都會是店舖規劃.
潤泰左岸生活雖然不在商業區的軸線上,但下了辰光橋通過峰左岸,再跨過谷王公園就到了.
是一個離商業區和公園最近的案子,到大都會公園也僅咫尺之遠,
擁有了滿滿的方便性和大樹與綠意,這樣好的位置和環境等先天條件上,
一定能讓人好好地在這生活,可能因為是這樣,潤泰才會把它命名成左岸生活吧.

在交通方面,若是需要捷運當通勤工具的朋友們,其實走路跨過辰光橋到三重站會是較好的選擇.
不過,現在若用google地圖查詢,你會發現必需要特別繞路到五谷王北街,
然後再左轉興德路,再透過電梯或自行爬堤防上的樓梯到辰光橋.這種繞路的狀況是因為峰左岸尚在施工,
若是將來完工也開放後,只要從那裡穿越過去,
就可省繞路時間,應該10分鐘內可以到對岸的A2三重站(桃園機場線)或者再多幾分鐘轉到中和新蘆捷運線的三重站.

實際上,因為五谷王段195-1地號目前是一個開放式的停車場,所以現在也可以從這裡直接穿越過去哦.

至於若由左岸生活直接走路到先嗇宮捷運站,估狗地圖顯示約有1.1公里,需要步行約14分鐘.

有車族的朋友們,在二重重劃區左岸這邊也很方便,只要跨過重新橋後,
不管是要走中興橋到西門萬華區,或者稍遠一點走忠孝及台北橋往中正大同區,
甚至往北走到重陽橋即可直通士林或北投區.
另外,開車族或重機的朋友們,還可利用「二快」來進入更便捷的交通網.
往北可接64快速道路,往南則是新北環快;都是在5分鐘內的車程即可上匝道.

接下來,要看看潤泰左岸生活其四周的建築概況,同時,也會提一下,對於不同戶別的主要開窗面向是否有什麼影響或者疑慮.
潤泰左岸生活的北邊正對谷王公園,若不考慮自己的退縮,也不考慮潤泰峰左岸的退縮,這段谷王公園和其上方及下方的二條路,
就約有66米的距離.所以A1/A5的主要開窗面(客廳和主臥),
以及A2/A3的所有開窗面,均面向公園,享有非常好的棟距.
潤泰左岸生活的南邊為清傳商職,但僅有少數幾戶(如A9與A8的低樓層)會正對清傳商職的校舍,
因為它是4層樓高的建築.如果越過了校舍,則是可以看到清傳的校區,也享有良好的棟距及視野.
講到清傳高職,去年有個較大的新聞,因為教育部已核準清傳在111學年停招,並且會輔導其退場,
轉型成區域型社會大學.因此,若您點進清傳高商的官網,就可以找到清傳終身學習教育中心,
有各式各樣的課程,包括4大類:
東方藝術(書法,國畫),人文素養(詩詞吟唱,西洋音樂,茶道,花道),樂活養生(瑜珈,攝影,紙藝,陶藝等),技能新知(管理學)等.
這不僅可以為這個區域注入更多教育資源,也可以讓喜愛學習,
又愛接觸不同知識領域的朋友們,找到一個便捷又優質的環境.
將來,在二重重劃區就能有最完善的基礎教育,包括興穀國小,
另有一文中預定地在新濠漾2的正對面,再加上清傳的終身學習中心.
潤泰左岸生活的右側會面向2棟高樓建築,一個是冠德天韻有21樓高,
另一個是尚未公開銷售的大盛五谷王案,也有20樓高.用地圖量測後,左岸生活與這2棟建築也都有約40米左右的棟距.
看面向這邊的,主要是A5及A6二戶的2間次臥.不過特別值得一提的是,
原本這塊地就有幾顆超大的榕樹,其中2顆樹會位於A6的旁邊.
據說是地主與潤泰商量過,所以才得以保留下來;能有這樣大顆的樹木在自家的社區裡,也算是夠威的.

針對潤泰左岸生活的左側,若到現場看,位於A9的左邊會是一片開心農場,而位於A1的左邊,目前還是荒草一片.
對於這2片地,仁義哥可能要分開來特別說明一下.
首先是那片開心農場,原則上,大家還是要有一個基本的認知,那就是只要是重劃區的住宅用地,都是有可能將來會被蓋成住宅大樓.
雖然這片地(有三個地號207,208,209)只有大約374坪左右,但若是將來要與其他土地共同開發,也是不無可能.
再來是目前套繪圖已經看的到,有高華鐵材在五谷王段,205及206地號申請的建照為一個3層樓建築.這個部份有可能造成誤會,
也有仁義哥的粉絲朋友特別來詢問,所以,在此就仁義哥查到的訊息,跟大家說明一下,供大家參考,
但實際的狀況,還是請大家再詢問銷售中心裡的業務,可能會更清楚.
由其建照號來看,是109的建照,但今年都已經是112年了;另又查無其建照展延之訊息,所以該建照應該是無效囉.
至於土地所有權,從重劃區土地分配圖來看,原206地號即是高華鐵材公司所有.
而205地號被標記為新北市,在104年有看到205地號土地交易的資訊.
後來在109年才有高華鐵材的建照.之後也沒有任何這二塊土地交易的訊息.
所以,只能確定,該二筆土地都還在高華鐵材,但之後會是什麼用途,可能還得繼續觀察下去.



[建案基本資料 (Profile)]
以下先透過建照說明,對左岸生活有些初步的了解.
再提供潤泰左岸生活的其他公設資料:
與另外2個商業區的超級大案不同的是,左岸生活強調為純住宅之社區.
不過潤泰在三重五谷王段這2個案子的建照申請進度到是滿像的,在查的到公開資料的部份,
是2015年之前就開始建照掛件送審,但中間經過好幾度的展延,最後一次是在2019年的3月底取得建照.
翻看取得建照後的修改記錄,可以發現有三次的調整.第一次的修改最大,包括直接把樓層由原本的16樓改成18樓建築,
戶數也因此增加了;也調整了建蔽率.但爾後二次的調整較小,一個是建照起造人改成建經公司,一個是再微調建蔽率.


一樓公設介紹
1樓為了要有超高的挑高大廳,創造華麗豪宅的感覺,所以直接把二樓的A3戶給挑空,因此,當住戶或客人來訪,
一踏入左岸生活的大門,就會有將近8.7米(1F是5.2米+2樓為3.5米)的超挑高大廳,並且懸吊著美麗又有設計感的水晶造型燈.
特別說明一下,只有這個一樓大廳入口處為5.2+3.5米(板心到板心),其餘一樓都是5.2米.以免大家誤會.

為了強化隱私,左岸生活也把物業櫃檯設置在右側.外人在門外,往大廳看,
是不會直接看到內部人員在做什事.並且在物業後面設置一儲藏室,以因應日後越佳盛行的網購所需的暫時儲放空間.
因為沒有店舖的規劃,所以整個一樓有滿滿的公設空間,光在大廳的左側就有舒服的全落地窗之大廳沙發區.
另外,也有健身房,瑜珈室,兒童遊戲室,交誼廳,閱覽室等實用性較高的公設.
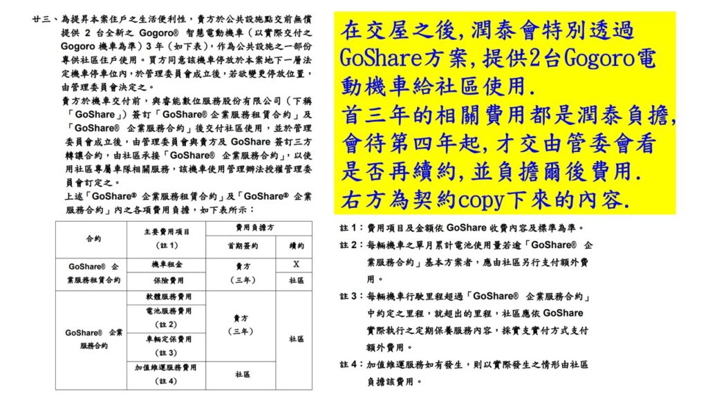
也許是考量到目前在二重重劃區,大都會公園左岸這一區,許多建案都還在蓋,也有些尚待開發,
還未有較好的生活機能;另外,若要到捷運站,也仍有一些距離.所以,潤泰特別在這個案子,
提供2台Gogoro給社區,方便有需求的住戶,將來可以臨時租用.也算是滿特別,也滿貼心的一項公設服務.

[平面圖介紹 (Layout)]
左岸生活的標準層是一層8戶,共用三部電梯,而且三部電梯都有下到地下3樓.
在坪數上的規劃,大致可分為三種戶型.
較小坪數的均為2+1房的規劃,雖然有到30坪左右,但僅配置一套衛浴.在小坪數的這4戶裡,
面公園的二戶(A2/A3)是32坪,而面學校的二戶(A7/A8)則是30初頭.
中等坪數的標準3房就直接來到51坪囉,三個房間都不小,可以說是大三房,
且配有2套衛浴.也因為有景觀的條件,所以都是有景觀陽台和工作陽台.
最大的坪數約為58/59坪左右,為四房的房型,多了一間可規劃成書房或客房,多功能房;
公領域空間再放大,且主衛浴也變成四件式,唯一有浴缸的戶別.







[仁義哥看到的亮點 (Preference)]
潤泰在二重疏洪道二側重劃區的首案:
在左岸生活的接待中心,其展示建築模型處,目前僅先放置了左岸生活的這棟建築,也可以看到有預留峰左岸建築模型的位置.再加上這塊土地也是潤泰後來再購入的,所以除了在這銷售左岸生活,後面也會再推出峰左岸,顯示他們也有在這長期抗戰的準備.接待仁義哥的業務有特別提到,當他們再推出峰左岸時,因為基地條件不同等其他因素,單價適必會比第一案還要高.所以,若對潤泰這個品牌有特別偏好的人,應該還是可以先看看這個案子.此外,該案為潤泰在這區域唯一樓下沒有店面的純住宅案,如果你對於單純的生活環境非常有要求又很堅持要潤泰的品牌,這似乎就是最佳的選擇了.
- 捷運宅:
透過辰光橋聯絡大都會公園的左右岸,可以就近前往雙捷.一個是捷運機場線的三重站,另一個是新蘆線的三重站.前期可能要先繞路,待峰左岸也交屋開放後,就可以穿過C棟南側預留8米開放空間,可以更快速到辰光橋. - 生活機能:
重劃區從無到有總是需要一些時間,而能帶給重劃區重要的生活機能就在其中規劃的商業區裡.左岸生活剛好鄰近重劃區那一條商業軸線上;光是對面的峰左岸,它的一樓和二樓就有店舖規劃;尤其在右岸的潤泰捷6案,將來還會有CityLink進駐,都可提供便利的生活機能. - 公園與休閒生活:
除了正對谷王公園之外,日後步行5分鐘內即可到達新北市最大的大都會公園.要親近綠地和悠閒的生活,隨手可得.
另外,前面也有提到,左岸生活原本基地內就有好幾顆大樹被保留下來,能有這麼大顆的樹木,再加上左岸生活本生的園藝造景,並與前方公園相互呼應,會讓居住在這裡的人,覺得能擁有滿滿的綠意. - 良好的棟距與視野:
左岸生活的前方是面對谷王公園,再加上本身及峰左岸的退縮,會有很好的棟距.而後面面對的是清傳高商的校區,只要能越過其校舍的樓層(至少4樓以上),都不會被遮擋,亦有良好的視野與棟距. - 標準層為8戶三梯:
雖然左岸生活一層有8戶,但有提供三部電梯,且每部電梯都有到地下三樓,是相較來說較好的配置. - 建材,工法與保固:
若才剛接觸,或準備要買房的朋友,如果還不是很清楚眾多的建設公司,是否會對潤泰的名稱相較熟悉呢? 大部份的朋友應該都知道潤泰本身是從紡織業起家的,後來的潤泰跨足建築產業後,也成立潤泰創新國際(股)公司並且上市.它們一條龍的作業,從建築,營造,及後續的室內裝修工程,甚至是材料研發,還有後續物業管理服務等全都一手包辦.當然,有最堅強的團隊做後盾,包括潤弘精密工程,潤弘精密材料等公司,就造就潤泰一直成為建築業界的領頭羊.像大家都熟知的一筆箍工法或者是導入工程BIM工具,能透過3D建模,先行規劃建築及結構及建材細節配置就來自於潤弘精密工程.還有潤弘精密材料研發的特殊材料,像最近吵的火紅的樓下抗議樓上製造噪音,以及二年前新法規有規定分戶樓板隔音效果最少要達17分貝;而潤泰也是率先有美耐特材料來增加隔音效果.
其他亮眼的包括承諾防水保固20年,以及使用特殊抗熱塗料(隔熱砂漿),等,可以趁參觀這個案子時,好好了解一下,仁義哥也因此上了不少課,吸收了好多知識.
- 已完成一半的預售屋,較有保障:
雖然是預售屋,但相較尚未開工就推出的案子,左岸生活已將近完成一半了.按造其拆款表,可以大概推估,預計在2024年的Q2~Q3交屋.對於急著想要入住新房子的朋友,這個等待時間相較來說就是優點.據業務消息,工程進度不僅沒落後,還有提早,因此,可能會比預計時間提前交屋;但因為人工和材料是否會有短缺狀況,都還得視市場狀況,以上,僅供參考而已.

因為第一次參觀時,還不能拍照,所以,若後續還有其他相關資料可以提供,仁義哥會陸續再補上來.
未完待續~
